欢迎访问中国气象科学研究院官方网站
English
时间
2026-05-25
导航
首页
组织机构
院概况
机构设置
科学研究
科学方向
重大科研项目
科学试验
科研平台
科研成果
科技奖励
成果评价
成果登记
成果转化应用
数据准入
论文
论著
专利
标准
人才队伍
院士
国家级人才
气象部门人才
正高级专家
研究生教育
合作交流
合作动态
国际任职
党群文化
党建工作
工青
老干部工作
近期有不法分子仿冒中国气象科学研究院官方网站,请用户注意防范甄别。中国气象科学研究院官方唯一网址为:https://www.camscma.cn/。
近期有不法分子仿冒中国气象科学研究院官方网站,请用户注意防范甄别。中国气象科学研究院官方唯一网址为:https://www.camscma.cn/。
当前所在位置 :
首页
>
首页公告区
> 学术活动
首页公告区
研究生教育
最新公告
学术活动
招聘启事
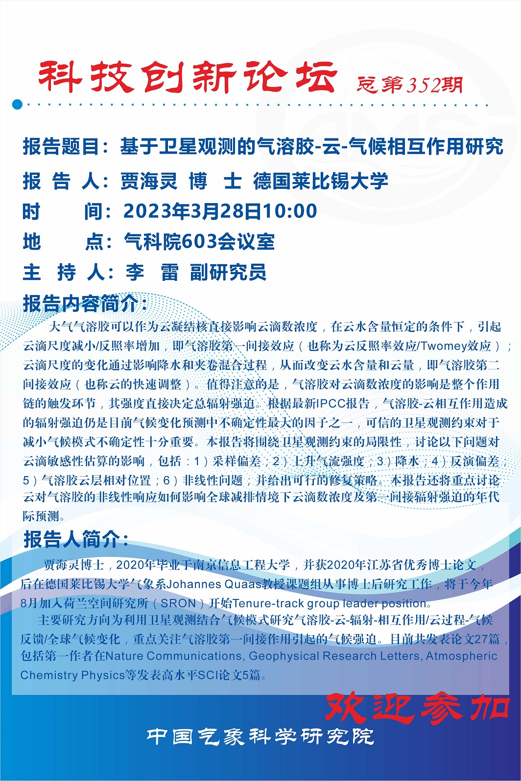
> 科技创新论坛第352期
x
近期有不法分子仿冒中国气象科学研究院官方网站,请用户注意防范甄别。
中国气象科学研究院官方唯一网址为:https://www.camscma.cn/。