English
日前,由中国气象科学研究院牵头承担、中国气象科学研究院青岛分院常务副院长徐晶研究员主持的国家重点研发计划重大自然灾害防控与公共安全专项“全球海洋气象灾害监测预报预警技术及示范应用”项目(2022YFC3004200)课题绩效评价会在北京顺利召开。本次评审专家组、中国气象科学研究院领导、项目及各课题负责人、研究骨干等共计30余人出席会议。
该项目产出一系列亮眼成果,让我们来看看都有什么吧?
1.自主研究完成了长序列的全球海洋气象专题数据集,其中已经通过业务化评审的全球海洋气象观测基础数据集的质量水平接近国际先进的同类数据集,数据量增加20%。全球海表温度融合分析产品已通过中国气象局的业务准入评审并在多家国省气象业务部门试用。
全球海洋气象观测基础数据集(GSSODS)
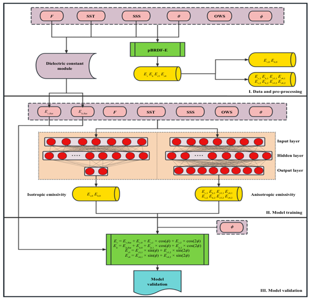
2.首次在快速辐射传输模式系统中实现了主被动载荷辐散射一体化模拟。该成果突破了主动载荷模拟长期依赖欧美地球物理模型函数的瓶颈,解决了辐射传输模式中缺乏对洋面双向反射物理机制的问题。研发了面向国产卫星的主被动协同大气海洋反演技术与全球卫星资料应用产品。

首个国产海气耦合主被动一体化辐射传输理论中洋面发射率矢量人工智能参数化方案
3.形成了自主可控的全球非结构网格海–浪–气–陆–冰耦合模式系统及其并行优化关键技术,在耦合技术、耦合模式构建、海上强天气过程模拟能力和超大规模并行计算等方面取得重要技术突破,在2025年台风季的实时试验预报中取得良好效果。

基于全球非结构网格海-浪-气-陆-冰耦合模式的2025年第18号台风“桦加沙”预报结果
4.在海上灾害性天气预报的新方法和新技术实现突破,通过建成的监测和预报一体化平台集成了项目成果,并实现了在全球船舶气象导航和海峡海事安全示范应用。项目成果在国家级和省级业务部门等都得到了应用。

结合海洋气象监测、洋面风反演、模式预报产品及智能避台算法船舶避台算法的业务应用个例:2025年第18号台风“桦加沙”


本项目围绕海洋气象灾害监测预警预报需求,以提高海洋大气一体化的全球海洋气象灾害监测预警预报能力为总目标。项目由气科院牵头,国家信息中心、数值预报中心、中国海洋大学和南京信息工程大学等共十家优秀团队联合攻关,用时3年完成。本次课题绩效评价会的成功召开,标志着项目课题研究任务已按计划圆满完成。项目的成功实施,为我国在海洋气象预报预警及灾害防控领域积累了重要的科技成果与实践经验,也表明青岛海洋气象研究院在牵头海洋气象学科建设上了一个新台阶。